| WMO #: | 999999 |
| DAC #: | 9999 |
| Serial #: | 11534 |
| |
| PI: | n/a |
| |
| Last Report: | 2024-10-21 |
| Last Cycle: | 11 |
| Last Mission update: | n/a |
| |
| Hardware: | |
| Platform: | n/a |
| ROM version: | n/a |
| Telcom: | n/a | | Temperature: | n/a, s/n: n/a |
| Conductivity: | n/a, s/n: n/a |
| Pressure: | n/a, s/n: n/a |
| Customisation: | n/a |
| |
| Deployment: | |
| Launched: | 0-00-00 |
| Launch Platform: | n/a |
| Cruise ID: | n/a |
| Launch Deployer: | n/a |
| |
| Links for 999999: | |
| Data Visualization: | at WHOI |
| Data Visualizations: | at SIO |
| Data Visualizations: | at EuroArgo |
| Data Visualizations: | at ArgoVis |
| Data Visualizations: | at IFREMER |
| GDAC (data archive): | GODAE |
| GDAC (data archive): | Coriolis |
|
Index Map  |
Profile Positions  |
Dive History  |
Cycle Times  |
Temperature Profiles  |
Salinity Profiles  |
T-S relation  |
Density Profiles  |
RBR Conductivity Temperature Profiles  |
RBR Secondary Salinity Profiles  |
Temperature Sections (Upper)  |
Temperature Sections  |
Salinity Sections (Upper)  |
Salinity Sections  |
Descent Phase
 |
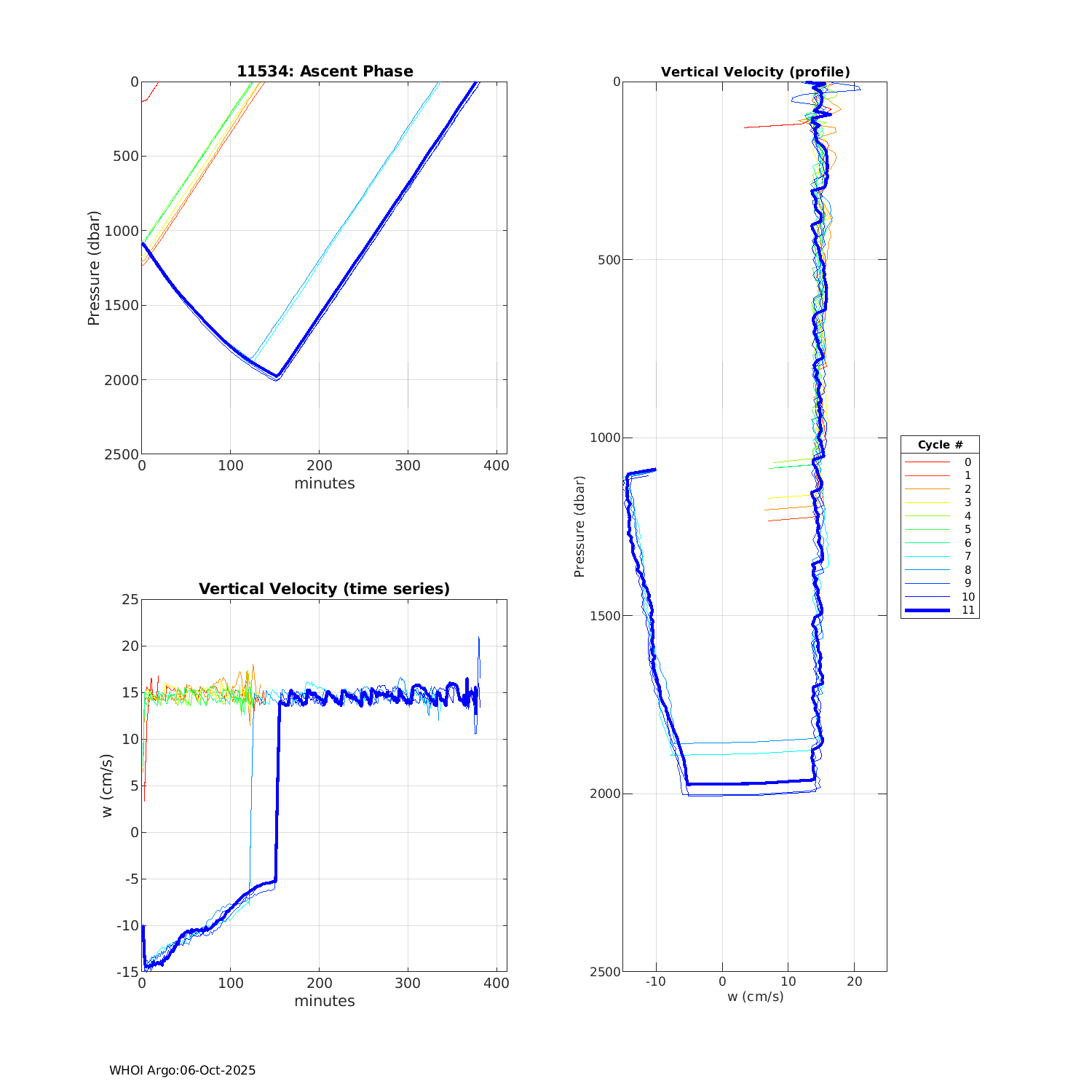
Ascent Phase  |
Drift Phase  |
Surface Pressure  |
Temperature (raw scans)  |
Salinity (raw scans)  |
Density (raw scans)  |
T-S (raw scans)  |
|